前沿拓展:女性服装未来消费

原文标题:2022年及中国内衣行业竞争格局及发展趋势分析,“她经济”力量不可忽视「图」
一、内衣概述
内衣一般被称为人的“第二层皮肤”,广义的来说,包括背心、内裤、文胸、保暖服、家居服、睡衣、袜子等诸多贴身衣服,还包括矫正内衣、运动内衣等功能性内衣。从目标客群来分,一般分为女性内衣、男性内衣和儿童内衣三大类。
内衣分类

资料来源:公开资料整理
二、内衣行业发展背景
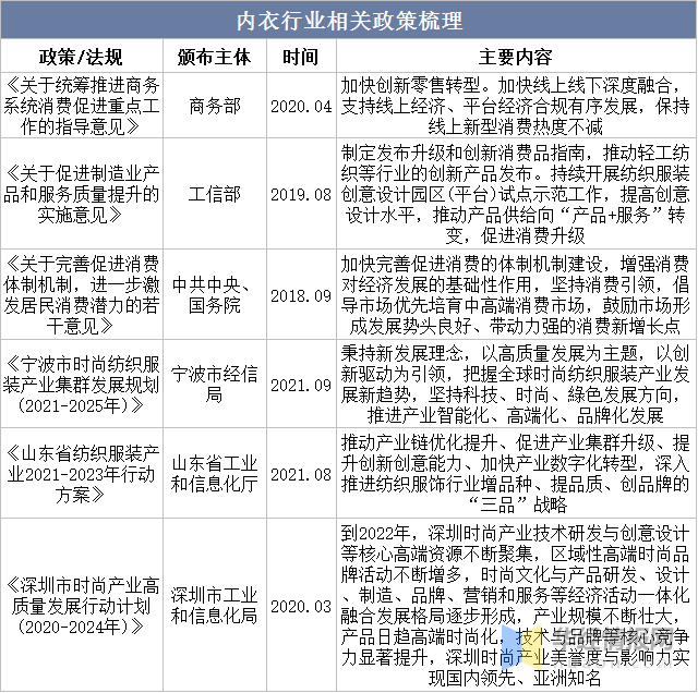
1、政策
从政策方面来看,和地方政府出台了针对纺织行业的多个相关政策,促进了消费体制建设和创新零售转型,有利于纺织服装产业健康发展进而加快包括内衣行业在内的纺织行业稳健发展。
内衣行业相关政策梳理

资料来源:政府公开报告,公开资料整理
2、社会
从社会角度来看,女性人口红利为内衣行业带来良好的市场前景。近十年间,中国女性人口数量从2012年的66262万人增加至2021年的68949万人,并稳定在约6.8-6.9亿人之间,这为内衣市场奠定了良好的人口基础。
2012-2021年中国女性人口数量

资料来源:统计局,华经产业研究院整理
三、内衣行业产业链
内衣产业链包括上游原材料、中游生产制造和下游经销网络三个环节。以女士内衣为例,上游原材料通常包括棉、纱等面料、金属材质配附件、花边纹饰、丈根、印染处理、辅料等等。设计部门作为内衣生产企业的核心环节,需要结合流行趋势以及终端销售数据,针对消费者的喜好,进行产品的创新与研发。下游经销网络层级较多,主要线下渠道为各大城市的品牌专卖店、百货商场、大型卖场以及小型超市等。线上渠道除了品牌自营的官方旗舰店之外,还包括直播电商、社区团购、品牌代理店铺等其他线上销售渠道。
内衣产业链

资料来源:公开资料整理
四、及中国内衣行业现状
1、市场规模
从及中国的内衣市场规模来看,根据Euromonitor数据显示,2021年内衣零售额达到1202亿元,中国市场零售额404亿元。Euromonitor预计2026年中国内衣零售值将达491.6亿美元,2021-2026年CAGR为4.0%。
2015-2026年及中国内衣市场规模(十亿美元)

资料来源:Euromonitor,华经产业研究院整理
2、市场结构
从国内市场结构来看,女性内衣市场为国内内衣行业主要市场。据统计,2021年女性内衣市场规模达到1803.4亿元,男性内衣市场规模为713.3亿元。
2016-2026年中国内衣市场规模结构

资料来源:公开资料整理
3、人均消费数量
从各地区人均消费数量来看,中国人均内衣消费数量低于大多数发达。相关数据显示,2021年中国内衣人均消费量为3.3件,相比于美国人均消费9.6件还存在一定差距。
2021年各地区人均内衣消费数量

资料来源:公开资料整理
五、内衣行业竞争格局
1、行业集中度
从行业集中度来看,相比于发达内衣行业集中度,国内行业格局较分散。相关数据显示,2020年中国女性内衣CR10及男性内衣CR10分别为12%、7%,远低于美国的71%和95%。
2020年各内衣行业集中度情况

资料来源:公开资料整理
2、代表企业销售情况
从企业销售情况来看,根据天猫销售数据显示,2021年天猫淘宝内衣市场TOP10品牌中,传统品牌如南极人、猫人、恒源祥销售表现良好,但增长乏力,南极人的销售增长率仅为-44%,猫人为-2.0%。而新锐品牌如Ubras、蕉内、有棵树、内外则增长力度强劲,同比增速均超60%。
2021年天猫淘宝内衣市场TOP10品牌情况概览

资料来源:天猫,公开资料整理
六、内衣行业发展趋势
中国内衣行业未来发展趋势主要体现在内衣市场品类细分化、新锐网生品牌崛起、线上渠道更受消费者青睐及女性消费观念改变带来的内衣新选择趋势。
内衣行业发展趋势

资料来源:公开资料整理
原文标题:2022年及中国内衣行业竞争格局及发展趋势分析,“她经济”力量不可忽视「图」
华经产业研究院对中国内衣行业发展现状、行业上下游产业链、竞争格局及重点企业等进行了深入剖析,大限度地降低企业投资风险与经营成本,提高企业竞争力;并运用多种数据分析技术,对行业发展趋势进行预测,以便企业能及时抢占市场先机;更多详细内容,请关注华经产业研究院出版的《2023-2028年中国内衣行业市场深度研究及投资前景展望报告》。
拓展知识:女性服装未来消费